中央人民政府 | 河南省人民政府 | 南阳市人民政府

南阳高新区一企业上榜省物流业和制造业融合创新发展典型案例名单

发布时间:2025-08-20 16:31 信息来源:

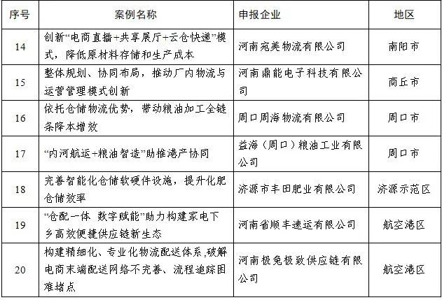
近日,省发展和改革委员会发布省物流业和制造业融合创新发展典型案例名单,南阳高新区辖区物流企业河南宛美物流有限公司成功入选。

本次筛选确定的20个典型案例涵盖电商物流、食品饮料、医疗设备、电子信息、美妆健康、粮油加工等10余个重点产业领域。这些案例通过深化业务关联、产业链条延伸以及技术渗透,生动展现了智能化升级、供应链协同、模式创新等经验路径,为解决传统制造业物流环节“痛点”、提升全链条运行效率、物流产业降本增效提供了良好的发展思路。

河南宛美物流有限公司的入选,得益于其创新的“电商直播+共享展厅+云仓快递”模式。该公司的云仓提供仓储、分拣、打包、快递代发一体化服务,可支持直播订单快速处理。电商卖家将仓储和配送工作交由园区仓储公司运营管理,借助配备的智能系统和自动化设备,能够实现智能选择仓储发货,达成出库即揽收入网、发货快人一步的效果,大幅降低物流成本并提高工作效率。

物流业与制造业深度融合,对于提升制造业核心竞争力、构建现代化产业体系具有重要意义。本次征集的典型案例将充分发挥示范引领作用,持续深化物流业与制造业融合创新,激励更多企业积极实践探索,带动物流业降本增效提质、制造业向产业链价值链中高端跃升。

附:河南省物流业和制造业融合创新发展典型案例


微信图片_2025-07-23_164742_736.png微信图片_2025-07-23_164752_160.png



扫一扫在手机打开当前页